浙江新黎明照明股份有限公司
服务热线:
15167777309
首页
首页
关于我们
关于我们
公司简介
资质荣誉
公司环境
关于我们
公司简介
资质荣誉
公司环境
产品中心
产品中心
防爆电器系列
防爆免维护LED灯具系列
防爆荧光灯系列
厂用防爆灯具系列
消防应急照明和疏散指示系统
防爆风机系列
防爆管件系列
防爆防腐电器系列
产品中心
防爆电器系列
防爆免维护LED灯具系列
防爆荧光灯系列
厂用防爆灯具系列
消防应急照明和疏散指示系统
防爆风机系列
防爆管件系列
防爆防腐电器系列
下载中心
下载中心
解决方案
解决方案
工程案例
工程案例
新闻中心
新闻中心
联系我们
联系我们
服务热线:
15167777309
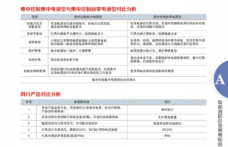
BCJ系列防爆消防应急双头照明灯
当前位置:
首页
产品中心
消防应急照明和疏散指示系统
产品中心
防爆电器系列
防爆免维护LED灯具系列
防爆荧光灯系列
厂用防爆灯具系列
消防应急照明和疏散指示系统
防爆风机系列
防爆管件系列
防爆防腐电器系列
产品中心
防爆电器系列
防爆免维护LED灯具系列
防爆荧光灯系列
厂用防爆灯具系列
消防应急照明和疏散指示系统
防爆风机系列
防爆管件系列
防爆防腐电器系列
BCJ系列防爆消防应急双头照明灯
搜索
BCJ系列防爆消防应急双头照明灯
如果您有任何问题可以联系我们!
联系我们
产品详情
返回
上一个:BYY系列防爆消防应急标志灯
下一个:CBF(BAF)系列隔爆型防爆轴流风机
相关产品
BZM8050系列防爆防腐照明开关
BOK(SW-10)系列防爆照明开关
BYY系列防爆消防应急标志灯
YT/YZ系列防爆连接器
点击
隐藏
电话
咨询
15167777309
客服热线